The network where freedom calls.
Redesigning Consumer Cellular’s shopping experience to make plan selection and device purchase simpler, faster, and more accessible. The goal: improve conversion and usability while unifying the experience across desktop and mobile.
Challenge
Consumer Cellular’s e-commerce experience had become complex and disjointed. Users had to navigate multiple flows to choose plans, devices, and checkout — often abandoning midway. The challenge was to create a single, guided shopping flow that reduced cognitive load and made transactions effortless, especially for older adults who value clarity and trust.
Results
While development is ongoing, usability testing and stakeholder feedback confirmed major improvements in flow clarity and accessibility. The redesign modernized Consumer Cellular’s e-commerce experience and established a scalable foundation for future AEM development.
Research & Insights
Our team conducted stakeholder and user interviews, a competitor analysis, UX audits, and analytics reviews. Five themes emerged: users valued simplicity, needed clearer plan differentiation, struggled on mobile, had increased cognitive load over time, and wanted assurance about value. These insights shaped the foundation of the redesigned flow and accessibility strategy.
We audited the key shopping flows using insights from our research, competitive analysis, and UX best practices.
The large space of competitors in the industry allowed us to document and analyze a variety of shopping experiences.
Design Approach
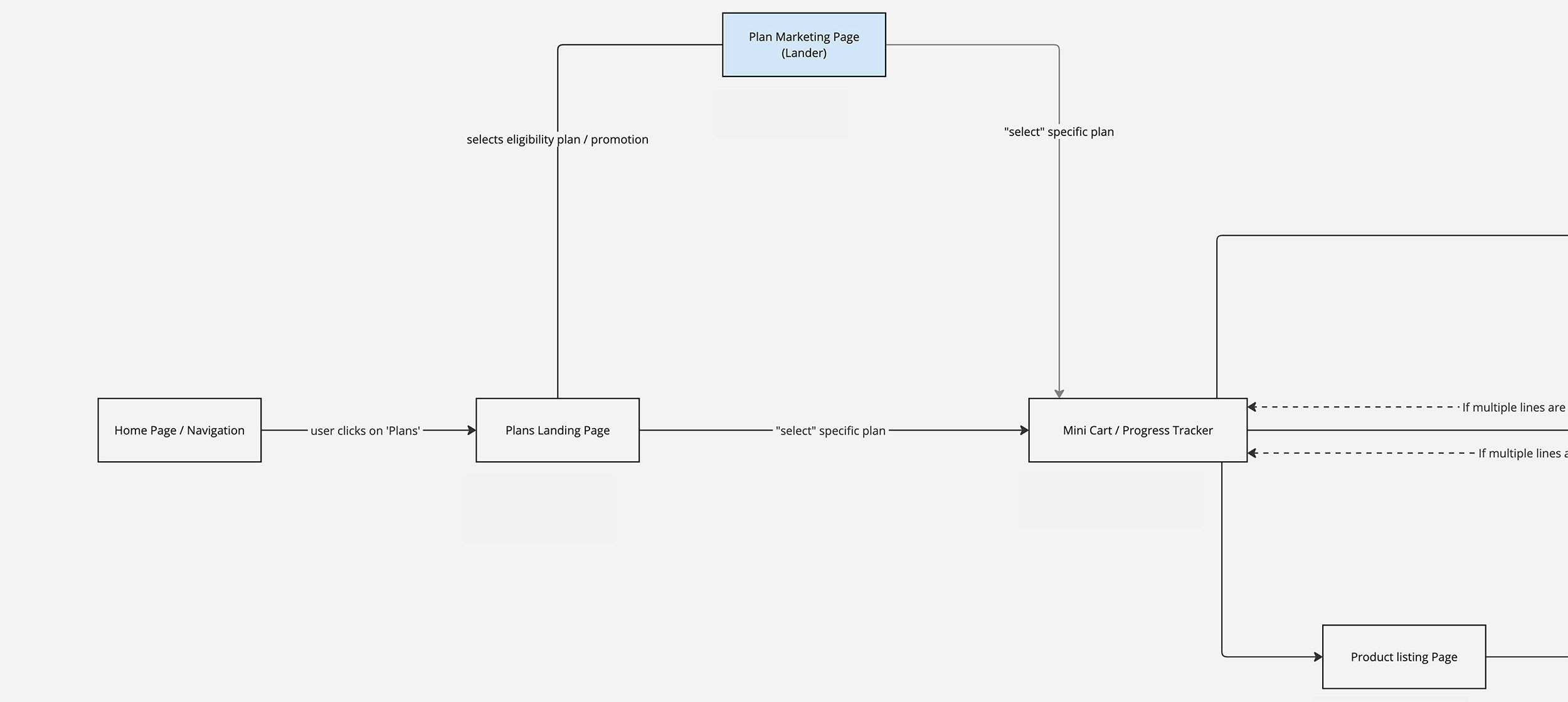
We consolidated multiple entry points into one streamlined path centered on plan selection — the primary business goal. Users begin with plan choice, proceed to device configuration or BYOD (bring your own device), and move through a guided mini-cart that tracks progress, edits, and accessories. This flow balances simplicity for users and flexibility for the business.
Designing for Accessibility
The experience was crafted for Consumer Cellular’s core audience — users 50+. Accessibility guidelines informed typography, touch targets, color contrast, and cognitive clarity. Larger type, simplified grouping, and clear labels ensured comfort and confidence throughout the purchase journey.
Visual Design & Interaction
High-fidelity prototypes brought clarity and motion to the shopping flow. Plan cards prioritized data over price, product pages highlighted key specs and savings, and a responsive mini-cart provided a guided shopping experience.
Plan Landing
A corresponding line(s) toggle and plan cards means users can see pricing based on number of lines selected.
Product Detail
Users can explore product details and configure their device, while an add-to-cart drawer manages sign-in, number selection, and accessory choices.
Product Listing
A device list with filters, quick toggles for popular options, sorting tools, and product tags for savings, stock, and condition.
Mini-cart
The mini cart walks users through plan, device, and accessory choices, offering a review before checkout. Users can edit selections, view cost breakdowns, and complete the required steps for their order.









